본문 바로가기
사이트 내 전체검색

전체메뉴

Program

Architecture Design Chonnam National University

전남대학교 건축디자인학과의 교과과정은 KAAB 건축 인증기준을 충족하는 것을 기본으로, 4개 영역 26개의 학생수행능력평가기준을 160학점의 수업으로 5년에 걸쳐 충족시키도록 구성되어 있다. 본 프로그램 이수시 부여되는 학위명칭은 건축학사(Bachelor of Architecture)이며, 전남대학교 교육목표인 진리, 창조, 봉사와 연계하여 '사회의 지속성에 기여하는 창의적인 건축가 양성'을 교과과정 교육목표로 설정하였으며, 교육을 통해 실무능력과 전문성을 갖춘 건축사 양성교육은 물론 문화 및 자연 등 지역사회의 지속성에 기여할 전문인을 교육함으로써 건축적 전문성을 기반으로 융합적 사고와 창의성을 겸비한 통합적 문제해결 능력을 갖춘 건축사 양성에 목표를 두고있다.

program_sample1
Public Good Keeper

지속가능한 사회에 역할과 책임을 실천하는 건축가

Analytical Designer

분석적 사고와 창의적 문제해결 능력을 갖춘 건축가

Culture Cooordinator

지역 문화·자원과 환경을 이해하고 가치를 실현할 건축가

교과과정의 학년 교육목표

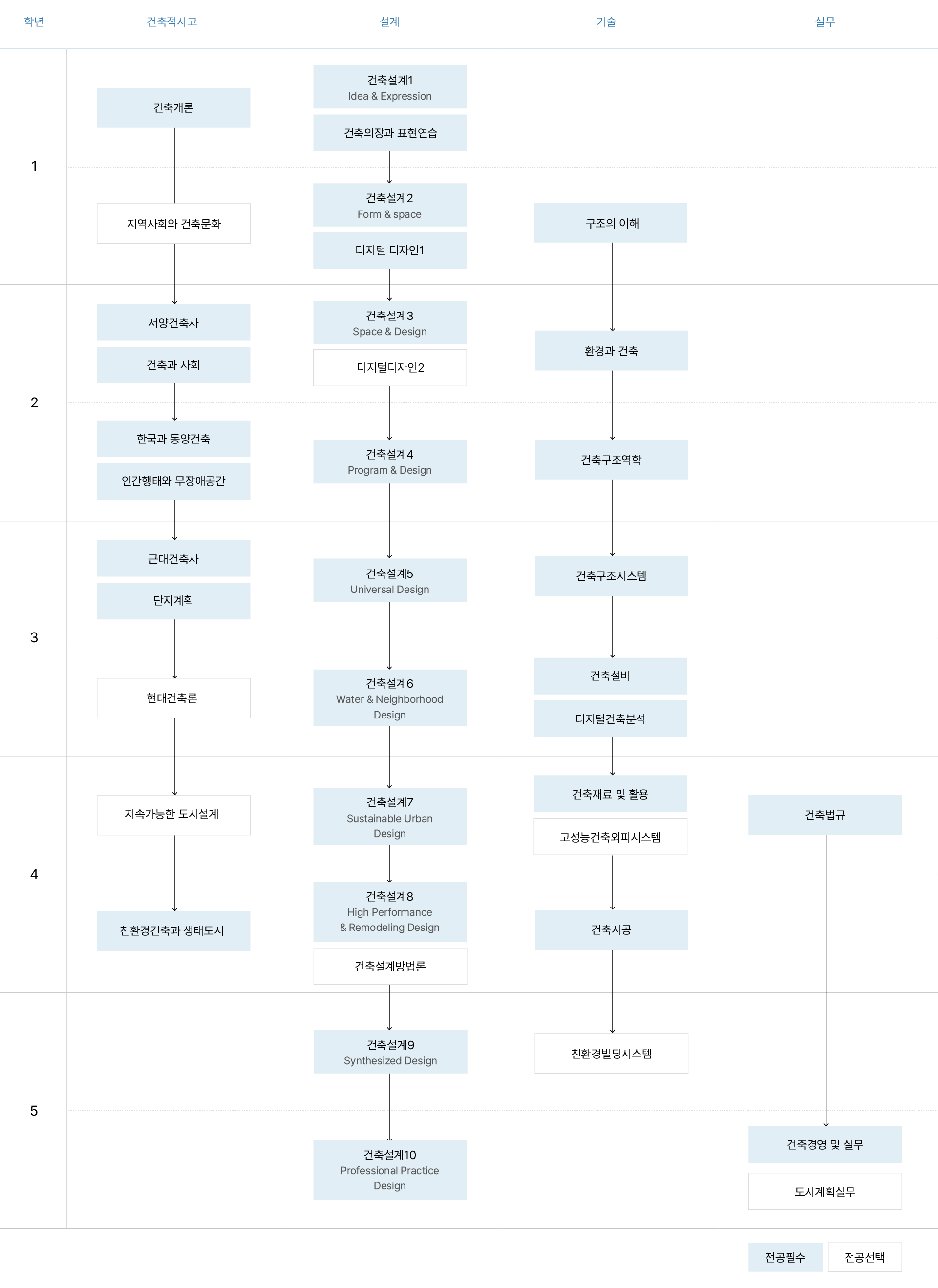
건축디자인 학과의 프로그램은 설계교과목을 교과과정의 핵심으로 삼고 건축적 사고 기술 실무 영역에 걸친 이론 교과목들이 연계되어 학년에 해당하는 수준에 도달할 수 있도록 구성되었다. '사회의 공공성 회복을 위한 창의적 도시•건축 전문인 양성'이라는 교육목표 실현을 위한 교과과정을 구성하여 운영하고 있으며, '기초 능력 형성 과정', '핵심교육과정', '심화통합과정'의 3단계로 구성된 단계별 교육의 연속성에 중점을 두어 편성되어있다.

학년별 / 수준별 단계 설계 교과목 관련 교과목
교육목표 중점교육내용
기초능력 형성 1 디자인 기초 능력 배양 조형 연습과 표현 기법 습득을 기반으로 공간을 이해하고 입체적 사고와 표현기법을 학습한다. 건축 도면의 기초를 습득하고 건축적 형태의 기본원리 이해와 함께 형태와 공간의 연계성을 탐구하고 건축표현 요소 학습과 설계 도면을 작성하는 기초를 다진다. 건축개론
건축의장과 표현연습
디지털 디자인 1
구조의 이해
지역사회와 건축문화
2 건축설계 기본능력 배양 건축설계 프로세스와 프로그래밍 기법을 이해하고 개념-프로그램-형태-대지 간의 관계를 설정하는 능력 배양의 기회를 제공한다. 공간과 기능의 관계를 이해하고 대지 맥락 분석을 바탕으로 공간의 내·외적 구성 논리 구성을 통해 건축 프로젝트를 발전시키는 다양한 경험을 수행한다. 서양건축사
건축과 사회
한국과 동양건축
인강행태와 무장애건축
환경과 건축
건축구조역학
핵심교육 3 건축설계능력 발전 / 도시의 맥락과 기술을 고려한 설계 도시의 역사, 문화, 사회적 분석을 통해 지역적 특성을 이해하고 해석하여 건축적 개념을 세우고 인간형태 특성과 건축공간의 대응 원리를 이해하고 활용한다. 건축의 공공성 및 지속가능성을 고려하여 사회적 배려자를 위한 공공시설과 환경 특성을 고려한 집합 주거 공간을 제안하며, 설계 프로세스와 기술적 요소를 결합하여 설계안으로 구체화 한다. 근대건축사
단지계획
건축구조시스템
건축설비
디지털건축과 분석
현대 건축론
4 건축설계능력 구체화 / 건축 도시 설계와 통합건축설계 건축과 도시 맥락의 종합적 분석과 해석을 통해 프로그램을 기획하고 지속가능한 도시 공간 구축과 장소 만들기를 수행하고 건축을 통한 도시재생을 제안하여 건물 시스템 통합이 고려된 고성능 복합 건축물 설계 능력을 배양한다. 친환경건축과 생태도시
건축재료 및 활용
건축시공
건축법규
지속가능한 도시설계
고성능건축외피시스템
심화통합 5 종합실무 설계 종합적 조사와 분석에 기반한 건축 프로그램을 기획하고 건축 설계의 모든 단계를 통합하는 종합 건축 설계 프로세스를 수행한다. 나아가 실제 프로젝트 수행을 위한 실무 설계 능력의 기초를 배양한다. 건축경영 및 실무
친환경빌딩시스템
도시계획실무
교육목표 사회적 지속성에 기여하는 창의적인 건축가 양성
세부교육목표 1.공공적 역할과 책임 2.분석적 사고와 창의적 문제해결 3.지역 문화와 환경의 이해
지속가능한 사회에 역할과 책임을 실천하는 건축가 양성 통합적 문제해결 능력을 갖춘 건축가 양성 지역 문화자원 가치를 실현할 건축가 양성
교육방침 건축사로서의 윤리와 책임 창의적 발상 및 도전 문화자원의 가치 이해
건축의 공공성을 이해하고 건축실무에 적용 분석적 사고와 협동능력 지속가능한 사회 구축
핵심역량 직업윤리와 책임
건축가의 윤리 및 책임
가치의 계승과 재창조
분석적 사고
Analytical Design 교육
디지털 도구의 활용
문화·자원 가치 이해
자연과 건축 및 도시의 이해
워터프런트의 가치 실현
공공성의 이해
시민참여
인문적 소양과 공공가치
창의적 사고
통합적 사고 능력
다양한 분야와 협동능력
지속가능성
친환경의 적용
지속가능성의 적용
건축사 PUBLIC GOOD KEEPER ANALYTICAL DESIGNER CULTURE COORDINATOR

2020년도 교과과정

PDF 다운로드 이미지를 크게 보시려면 이미지를 클릭하세요.
교육목표

기초능력형성과정

기초능력형성과정

‘기초능력 형성과정’은 본 프로그램의 1, 2학년 교과과정으로 디자인 기초능력의 배양, 건축 설계 기본 능력 배양을 목표로 하는 과정이다. 입체적인 건축적 사고능력과 창의적 표현 능력을 습득하고 이를 통해 기본적인 건축소통 능력을 기른다. 인체 치수와 공간 형태 기본 구성에 대한 이해를 바탕으로 건축설계 도면 및 기호 등을 학습하고 이를 통해 건축 도면을 인지하는 능력을 배양한다. 또한 건축의 기본적인 소양을 이해하는 수업과 건축구조의 이해, 사회적 영향과 공공성의 이해, 디지털 수업으로 창의적인 표현법을 터득하여 건축설계 수업에 응용할 수 있도록 돕는다.

핵심 교육과정

핵심 교육과정

'핵심교육과정'은 건축디자인 학과 3,4학년을 대상으로, 건축설계 능력을 발전시키고 통합적 건축설계 능력을 배양하는 단계로서 매 학기 특화된 주제를 중심으로 도시, 사회, 환경, 기술 등에 대한 지식을 습득하고 분석적인 사고를 통해 설계과정에 창의적인 해결책을 제시하도록 구성하였다. 도시의 맥락과 기술을 고려한 설계능력 배양을 목표로 사회적 배려자를 위한 공공 건축물 설계를 구현함에 있어 도시적 스케일의 건축적 이해를 바탕으로 건축과 도시의 역사, 문화, 사회적 관계를 이해하고 분석하여 적용하는 과정에서 건축시스템의 통합적 이해를 바탕으로 고성능 건축물 설계와 상세계획을 수행할 수 있도록 하였다. 또한 지속가능한 도시 공간 구축을 통한 장소 만들기를 통해, 도시적 맥락 안에서 건축의 역할을 이해하고, 외부공간과 건축, 미세기후등의 관계를 물리적으로 구체화하는 과정을 습득하여 지속가능한 설계를 수행할 수 있게 구성되어있다.

심화 통합 과정

심화 통합 과정

'심화통합과정'은 5학년을 위한 ‘졸업설계 수행’과 이를 바탕으로 실제 프로젝트 수행에 필요한 종합적인 역량을 이끌어내는 과정이다. 본 본과정은 지속가능한 고성능 도시건축을 주제로 종합실무설계 능력을 배양하는 것을 목표로 하고 있다. 교과목에서 다룬 프로그램의 기획과 연구를 기반으로 종합적인 조사와 분석을 기반으로 스스로 졸업 작품의 건축 프로그램의 기획과 설계하여 구체화하는 과정을 수행하게 한다. 이를 통해 건축설계의 전 전단계를 통합하는 건축설계 능력을 배양하고 건축 기술의 종합적 적용이 구현되는 종합 설계과정을 진행한다. 또한 상세 설계 및 계및도면작성을 포함한 설계보고서를 작성하여, 전반적인 설계과정을 체계적으로 습득하고 표현하도록 하는 실무중심의 교육을 진행한다.

학년별 교육 과정

학년별 교육 과정

교과과정 이수체계

교과과정 이수체계

교과과정

구분 1학년 학점 2학년 학점 3학년 학점 4학년 학점 5학년 학점 총 학점
교양 진로설계와자기이해 2 미디어와사회 3 예술감성과미학 3 17
생활영어1 3 도시와문화예술 3 논리학 3
필수 건축적 사고 건축개론 3 서양건축사 3 근대건축사 3 친환경건축과 생태도시 3 24
한국과동양건축 3 단지계획 3
인간형태와무장애공간 3
건축과사회 3
설계 커뮤니케이션 건축의장과표현연습 3 6
디지털디자인1 3
설계 건축설계1 5 건축설계3 5 건축설계5 5 건축설계7 5 건축설계10 5 50
건축설계2 5 건축설계4 5 건축설계6 5 건축설계8 5 건축설계9 5
기술 구조 구조의이해 3 건축구조역학 3 건축구조시스템 3 9
환경조절 환경과건축 3 디지털건축분석 3 12
건축설비 3 건축재료및활용 3
시공 건축시공 3 3
실무 건축법규 3 3 6
소계 27 34 31 22 13 127
선택 건축적 사고 9
지역사회와건축문화 3 현대건축론 3 지속가능한도시설계 3
설계 커뮤니케이션 디지털디자인2 3 건축설계방법론 3 6
설계
기술 구조 고성능건축 외피시스템 3
환경조절 친환경빌딩시스템 3 6
시공
실무 도시계획실무 3
소계 3 3 3 9 6 24
학년별이수학점 30 37 34 31 19 151

로그인 후 이용해주세요.